根据yl23455永利集团及yl23455永利集团的安排部署,大英二教研室于8月30日中午2点以腾讯会议方式举行了“科研诚信与作风学风建设”主题研讨会。会议由教研室主任王群老师主持,yl23455永利集团经理康建刚及教研室教师参加了本次会议。
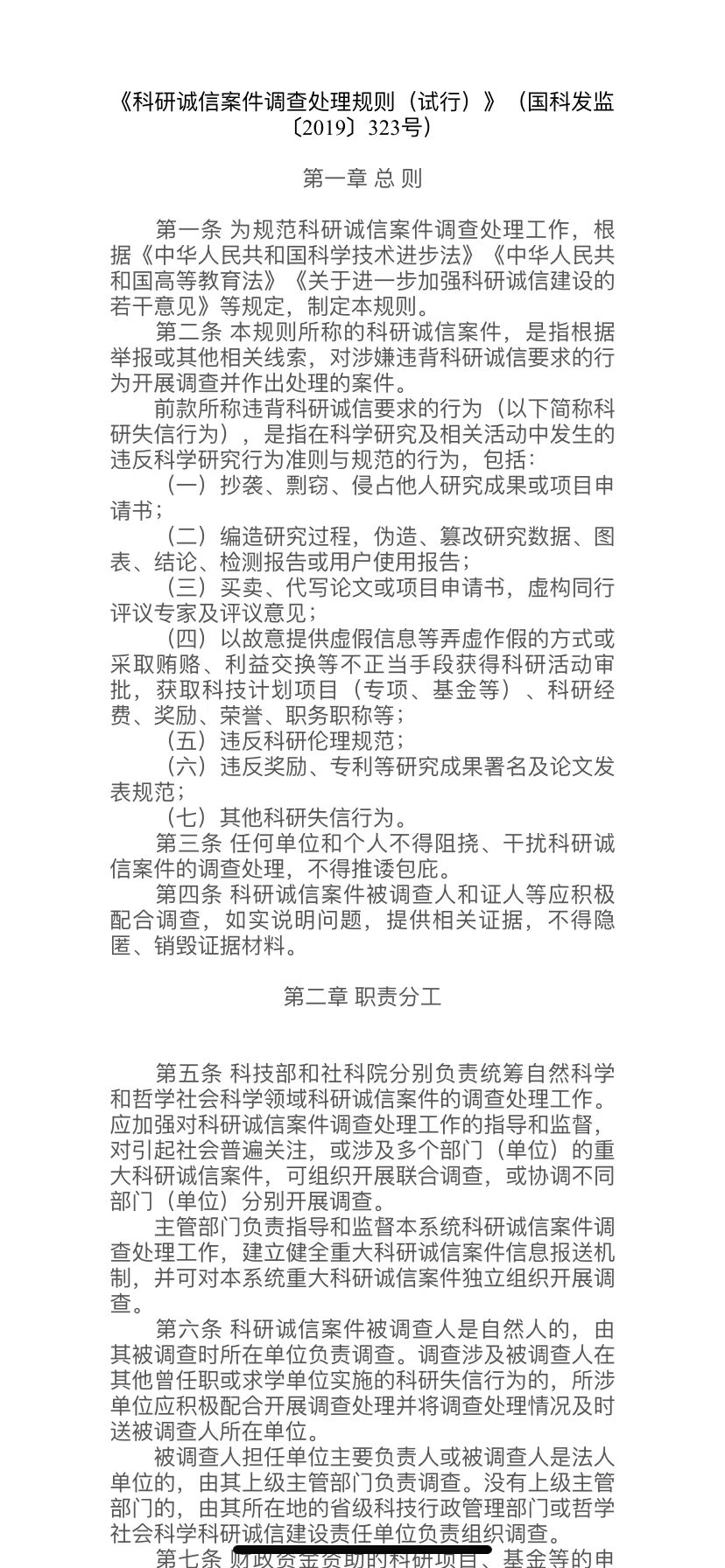
教研室主任王群老师首先组织全体教师学习、领会《关于进一步弘扬科学家精神加强作风和学风建设的意见》等11个关于科研诚信和作风学风建设的相关文件,并解读了国家、学校的相关政策。




随后,yl23455永利集团经理康建刚倡导大家时刻牢记科研诚信底线,坚守追求真理、勇攀高峰的科学精神,指出了科研诚信对于高校教师的重要意义。康经理还表示,yl23455永利集团将继续深入开展科研诚信教育,加强科研诚信与作风学风建设,营造“崇尚学术民主、坚守诚信底线”的风清气正的科研环境。
接下来各位教师根据学习文件热烈讨论,各抒己见,并结合各自的科研、工作情况坦诚发表了对科研诚信的看法和意见,并纷纷表示,教师肩负着立德树人的重任,应该坚决遏制学术不端行为的发生,构建良好科研诚信氛围。通过讨论和发言,大家更加深刻地认识到作为高校一线教师加强科研诚信及作风学风建设的重要意义。

最后,王群老师进行了总结发言,指出此次主题研讨会将有助于教研室教师对科研诚信建设更加深入的认识,进一步增强科研诚信意识,优化科研诚信环境,推动科研诚信与作风学风建设的落地、落实。
初稿:彭霞媚
审核:王 欣
终审:于喜海